Thực hành tổng hợp: Hàn chế tạo nguồn điện ổn định có thể điều chỉnh ±1.25~12 V
I. Mục đích sản xuất
Đạt được yêu cầu sản xuất bằng cách rèn luyện các kỹ năng như xác định giá trị điện trở, dung lượng tụ điện, kết nối cực dương và cực âm của điốt, hàn ống ổn áp, học cách đọc sơ đồ mạch điện để hàn mạch điện.
II. Thiết bị và dụng cụ sử dụng trong quá trình sản xuất
Đồng hồ vạn năng, máy biến áp.
Máy hàn điện, kìm, tua vít, kẹp, thiếc hàn, nhựa thông, chất trợ hàn.
Danh sách vật liệu chính:
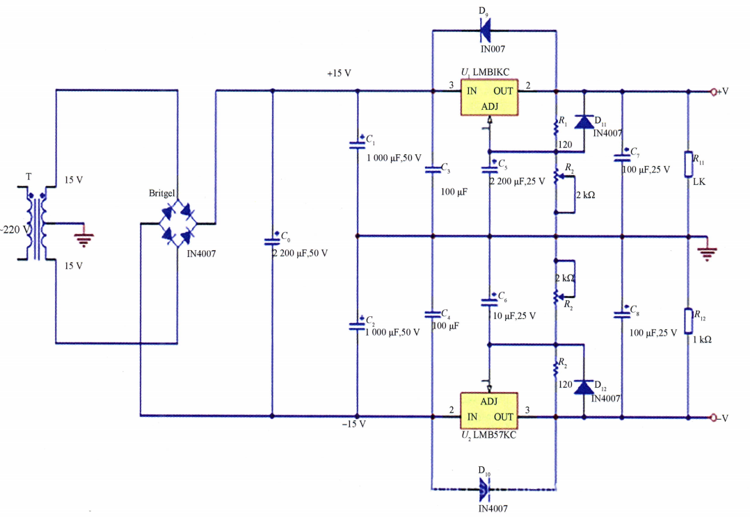
1 bộ điều chỉnh điện áp tích hợp LM317, 1 bộ điều chỉnh điện áp tích hợp LM337, 1 biến trở BSK, 2 điện trở 120 Ω và 2 điện trở 1kΩ, 1 tụ điện cực 1000 μF/50V, 2 tụ điện cực 1000 μF/50 V, 10μF/25V, 100 μF/25V, 2 tụ điện không cực 100 pF, 8 điốt IN4007.
III. Mô tả sản phẩm được sản xuất
(1) Tên sản phẩm:Nguồn điện điều chỉnh ổn định ±1.25~12 V.
(2) Nguyên lý hoạt động:Đầu vào của mạch ổn áp được cấu thành bởi biến áp, có chức năng chuyển đổi dòng điện xoay chiều 220 V thành dòng điện xoay chiều áp thấp, sau đó thông qua mạch chỉnh lưu và mạch lọc để chuyển đổi thành dòng điện một chiều, cuối cùng thông qua sự phối hợp của các thành phần trong mạch ổn áp để tạo ra nguồn điện ổn áp có thể điều chỉnh.
(3) Sơ đồ nguyên lý mạch và sơ đồ nguyên lý:


(4) Danh sách các linh kiện:
| Số thứ tự | Tên | Model/Specifications | Số lượng |
|---|---|---|---|
| 1 | Bộ ổn áp tích hợp | LM317 / LM337 | Mỗi cái 1 cái |
| 2 | diode chỉnh lưu | IN4007 | 8 cái |
| 3 | Tụ điện phân | 1000μF/50V, 100μF/25V, 10μF/25V | một số |
| 4 | Điện trở/biến trở | 120Ω, 1kΩ, BSK potentiometer | Mỗi loại 2 cái |
Bảng 14-1 Danh sách các thành phần
| Tên | Số lượng/cái |
| LM317 tích hợp bộ ổn định điện áp | 1 |
| LM337 tích hợp bộ ổn định điện áp | 1 |
| BSK điện trở | 2 |
| Tụ điện 2200μF | 1 |
| Tụ điện 1000μF | 2 |
| Tụ điện 100 pF | 2 |
| Tụ điện 100 μF | 2 |
| Tụ điện 10μF | 2 |
| Điện trở 1 kΩ | 2 |
| 120 Ω | 2 |
| Điốt IN4007 | 8 |
IV. Lập hồ sơ dữ liệu và phân tích
(1) Dữ liệu đầu ra thực tế khi kiểm tra mạch

(2) Hình ảnh bố trí các thành phần trên bảng mạch

(3) Phân tích và xử lý các vấn đề trong quá trình điều chỉnh
Đưa ra các vấn đề phát sinh trong quá trình lắp đặt và điều chỉnh mạch điện, phân tích nguyên nhân phát sinh vấn đề, đưa ra phương pháp xử lý vấn đề và kết quả. Chi tiết xem bảng ghi chép báo cáo thí nghiệm.













